
伯克希尔・哈撒韦公司董事长沃伦・巴菲特(Warren Buffett)是白银市场的长期研究者。1997年至1998年,当白银价格徘徊在每盎司5美元左右时,该公司对白银进行了巨额投资。
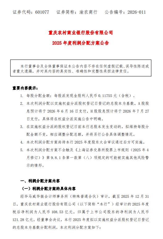
3月25日金融一线音信,渝农商行公布2025年度利润分拨决议,拟每股派发现款股利东说念主民币 0.11755 元(含税)。
公告称,该行 2025 年中期已向整体推动派发现款红利每10 推动说念主民币2.0336 元(含税),配资网整个派发东说念主民币 23.10 亿元(含税)。本次拟向整体推动派发现款红利每10 推动说念主民币 1.1755 元(含税),整个派发东说念主民币 13.35 亿元(含税)。全年累计向整体推动派发现款红利每 10 推动说念主民币 3.2091 元(含税),整个派发东说念主民币36.45 亿元(含税),累计派息金额占 2025 年包摄于上市公司推动净利润的比例为 30.05%。
盛康策略
海量资讯、精确解读,尽在新浪财经APP
职守剪辑:李琳琳 日升策略
智慧优配和兴网配资盛康优配贵丰配资趣富配资配资网提示:文章来自网络,不代表本站观点。