
各有关单位: 根据《上海期货交易所风险控制管理办法》的有关规定,经研究决定,自2026年1月27日(即1月26日夜盘)交易起,非期货公司会员、境外特殊非经纪参与者、客户在白银、锡期货已上市合约的交易限额调整如下:
经研究决定,自2026年1月28日(星期三)收盘结算时起,涨跌停板幅度和交易保证金比例调整如下:
登录新浪财经APP 搜索【信披】稽察更多考评品级
【导读】睿能科技筹画收购博泰智能抑止权,股票停牌
中国基金报记者 李智
3月25日,睿能科技发布公告称,公司正在筹画通过刊行A股股份和支付现款相蚁合的表情收购博泰智能装备(广东)有限公司(以下简称博泰智能)抑止权并召募配套资金。
经初步测算,本次往返展望不组成首要金钱重组,不会导致公司抑止权发生变更。此外,方向公司审计评估暂未服气,本次往返估值暂未服气。
博泰智能官网显现,公司专注于精密传动抑止定位居品的研发、坐褥和销售,主要居品包括直线导轨、滚珠丝杆、直线模组、电缸、同步带模组等直线定位传动畅通居品。博泰智能斥地有超30000同样米的自有研发坐褥基地,正规配资平台现存职工超300东说念主。
3月25日,睿能科技与博泰智能主要推动签署了收购意向书,明确了睿能科技收购博泰智能主要推动抓有的部分方向公司股权的主要意向性要求。确认收购意向书,睿能科技拟通过刊行股份和支付现款相蚁合的表情购买方向公司不跨越75%的股权,以得回方向公司的控股权。
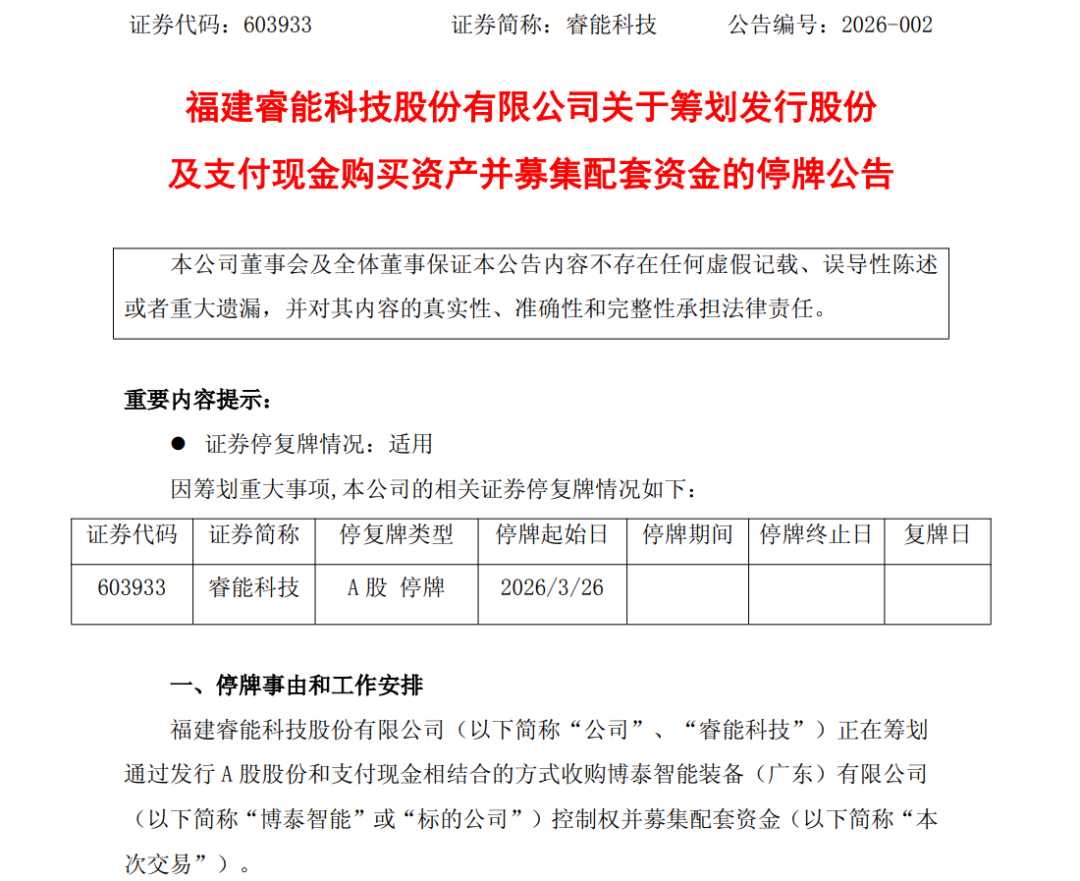
睿能科技教导称,本次往返尚处于筹画阶段,相工作项存在顽抗气性。为保证刚正信息清楚,崇尚投资者利益,幸免形成公司股价终点波动,经公司苦求,公司A股股票将于3月26日(星期四)开市起停牌。
据悉,睿能科技是专科从事工业自动化居品研发、坐褥、销售和作事的高技术企业。公司工业自动化抑止居品主要愚弄于纺织、机床加工、冶金、动力电力等界限。
利好优配3月25日,睿能科技午后直线拉升,快速封住涨停。限度收盘,该股报22.3元/股,总市值为46亿元。
)
海量资讯、精确解读,尽在新浪财经APP
背负裁剪:刘万里 SF014牛多宝配资
港陆证券米牛配资纯旭配资港陆证券优益配配资网提示:文章来自网络,不代表本站观点。